LEMON Manuals: Even more car manuals for everyone
Home >> Ford >> 2000 >> Mustang V6-3.8L VIN 4 >> Repair and Diagnosis >> Powertrain Management >> Diagrams >> Electrical Diagrams

Electrical Diagrams

Diagram 23-1:







4R70W Transmission
Central Junction Box
Fuse 2
Fuse 21
Mass Air Flow Sensor
Powertrain Control Module



Diagram 23-2:







Data Link Connector
Fuel Injector #4
Fuel Injector #5
Fuel Injector #6
Powertrain Control Module



Diagram 23-3:







Fuel Injector #1
Fuel Injector #2
Fuel Injector #3
[1][2]Idle Air Control Valve
Powertrain Control Module



Diagram 23-4:







Left Front Heated Oxygen Sensor #21
Left Rear Heated Oxygen Sensor#22
Right Front Heated Oxygen Sensor #11
Right Rear Heated Oxygen Sensor #12
Powertrain Control Module



Diagram 23-5:







Camshaft Position Sensor
Crankshaft Position Sensor
Differential Pressure Feedback EGR Sensor
Engine Coolant Temperature Sensor
Fuel Rail Pressure Transducer
Powertrain Control Module
Throttle Position Sensor



Diagram 23-6:







Fuel Pump Assembly
Fuel Pump Assembly Shield
Fuel Pump Driver Module
Inertia Fuel Shutoff Switch
Instrument Cluster
Powertrain Control Module



Diagram 23-7:







4R70W Transmission
Central Junction Box
[1][2]Digital Transmission Range Sensor
EGR Vacuum Regulator Solenoid
Evaporative Canister Purge Valve
Evaporative Canister Vent Solenoid
Fuse 8
Intake Air Temperature Sensor
Output Shaft Speed Sensor
Powertrain Control Module



Diagram 23-8:







Battery Junction Box
Central Junction Box
Constant Control Relay Module
Fuel Pump Relay
Fuse 34
Fuse PCM PWR
Fuse FUEL PUMP
Powertrain Control Module Power Relay



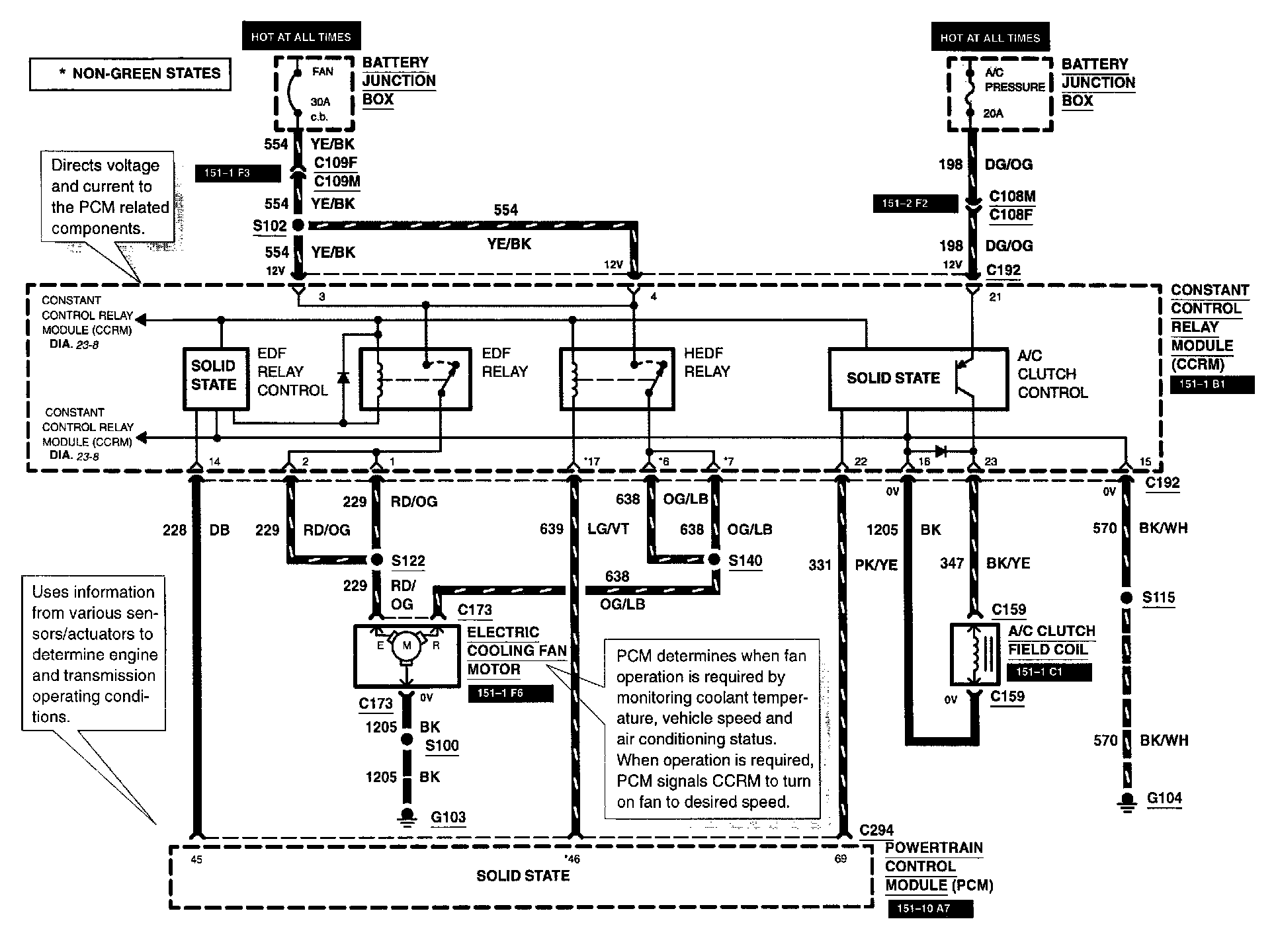
Diagram 23-9:







A/C Clutch Control
A/C Clutch Field Coil
Battery Junction Box
Circuit Breaker FAN
Constant Control Relay Module
EDF Relay
EDF Relay Control
Electric Cooling Fan Motor
Fuse A/C PRESSURE
HEDF Relay
Powertrain Control Module



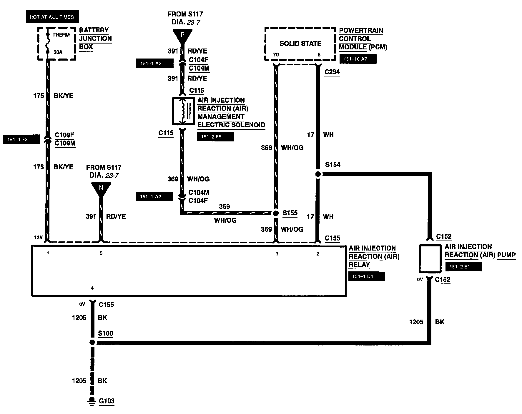
Diagram 23-10:







Air Injection Reaction Management Electronic Solenoid
Air Injection Reaction Pump
Air Injection Reaction Relay
Battery Junction Box
Fuse THERM
Powertrain Control Module