LEMON Manuals: Even more car manuals for everyone
Home >> Hummer >> 2008 >> H3 V8-5.3L >> Repair and Diagnosis >> Diagrams >> Components >> Instrument Panel/Center Console Component Views

Instrument Panel/Center Console Component Views



Instrument Panel/Center Console Component Views

Front of the I/P Components




1 - Headlamp Switch
2 - Instrument Panel Cluster (IPC)
3 - Hazard Switch
4 - Accessory Switch
5 - Radio
6 - Ambient Light Sensor
7 - Inflatable Restraint I/P Module
8 - HVAC Control Module
9 - Accessory Power Outlet - I/P 1 and Accessory Power Outlet - I/P 2
10 - Window Wiper/Washer Switch - Rear
11 - Inflatable Restraint Steering Wheel Module
12 - Turn Signal/Multifunction Switch

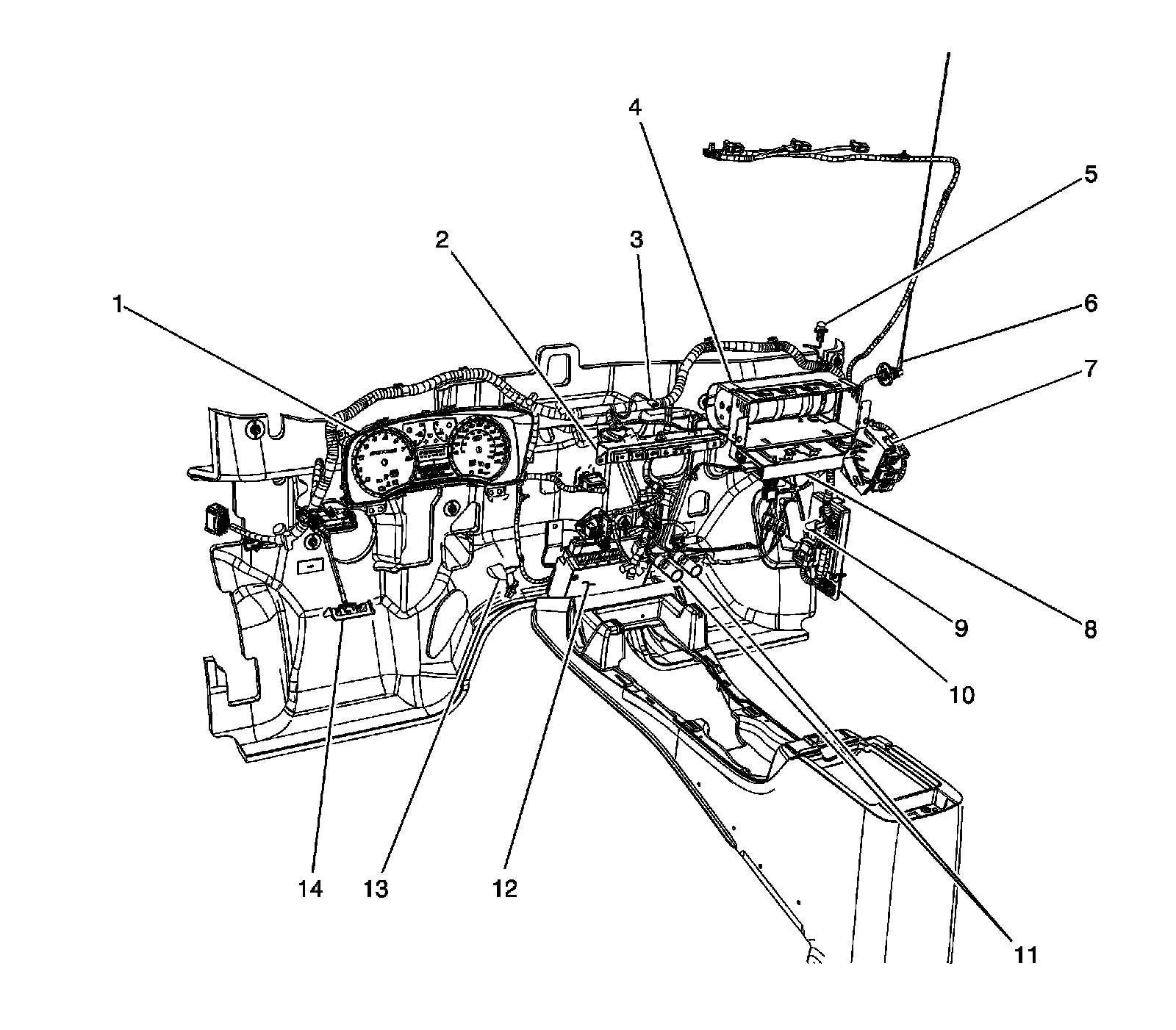
Behind the I/P Components - 1 of 2




1 - Instrument Panel Cluster (IPC)
2 - Accessory Switch
3 - Hazard Switch
4 - Inflatable Restraint I/P Module
5 - Ambient Light Sensor
6 - Radio Antenna
7 - Transfer Case Shift Control Module
8 - Digital Radio Receiver (U2K)
9 - I/P Courtesy Lamp - Right
10 - Body Control Module (BCM)
11 - Accessory Power Outlet - I/P 1 and Accessory Power Outlet - I/P 2
12 - Vehicle Communication Interface Module (VCIM) (UE1)
13 - I/P Courtesy Lamp - Left
14 - Data Link Connector (DLC)

Behind the I/P Components - 2 of 2




1 - X205
2 - X203
3 - Blower Motor
4 - Blower Motor High Speed Relay
5 - Blower Motor Resistor Assembly
6 - Recirculation Actuator
7 - Evaporator Temperature Sensor
8 - HVAC Control Module
9 - Air Temperature Actuator - Right
10 - Air Temperature Actuator - Left
11 - Mode Actuator

Under the Left Side of the I/P Components




1 - Clutch Pedal Position (CPP) Sensor (MA5)
2 - Accelerator Pedal Position (APP) Sensor
3 - Steering Wheel Position Sensor
4 - Cruise Control Release Switch
5 - Stop Lamp Switch
6 - Park Brake Switch

Right Kick Panel Components




1 - Body Control Module (BCM)
2 - Body Control Module (BCM) X1
3 - Body Control Module (BCM) X2
4 - X204

Steering Column Components




1 - Inflatable Restraint Steering Wheel Module Coil
2 - Inflatable Restraint Steering Wheel Module Connectors
3 - Ignition Switch
4 - Ignition Lock Cylinder Control Actuator (M30)
5 - Steering Wheel Position Sensor (JL4)
6 - X201
7 - X275
8 - Ignition Switch
9 - Turn Signal/Multifunction Switch

Floor Shift Assembly Components

Floor Shift Assembly:




1 - Automatic Transmission Shift Lock Control Solenoid (M30)
2 - Inflatable Restraint Sensing and Diagnostic Module (SDM)
3 - Automatic Transmission Shift Lever (M30)