LEMON Manuals: Even more car manuals for everyone
Home >> Lincoln >> 2002 >> Town Car V8-4.6L VIN W >> Repair and Diagnosis >> Diagrams >> Electrical Diagrams >> General Module >> Lighting Control Module

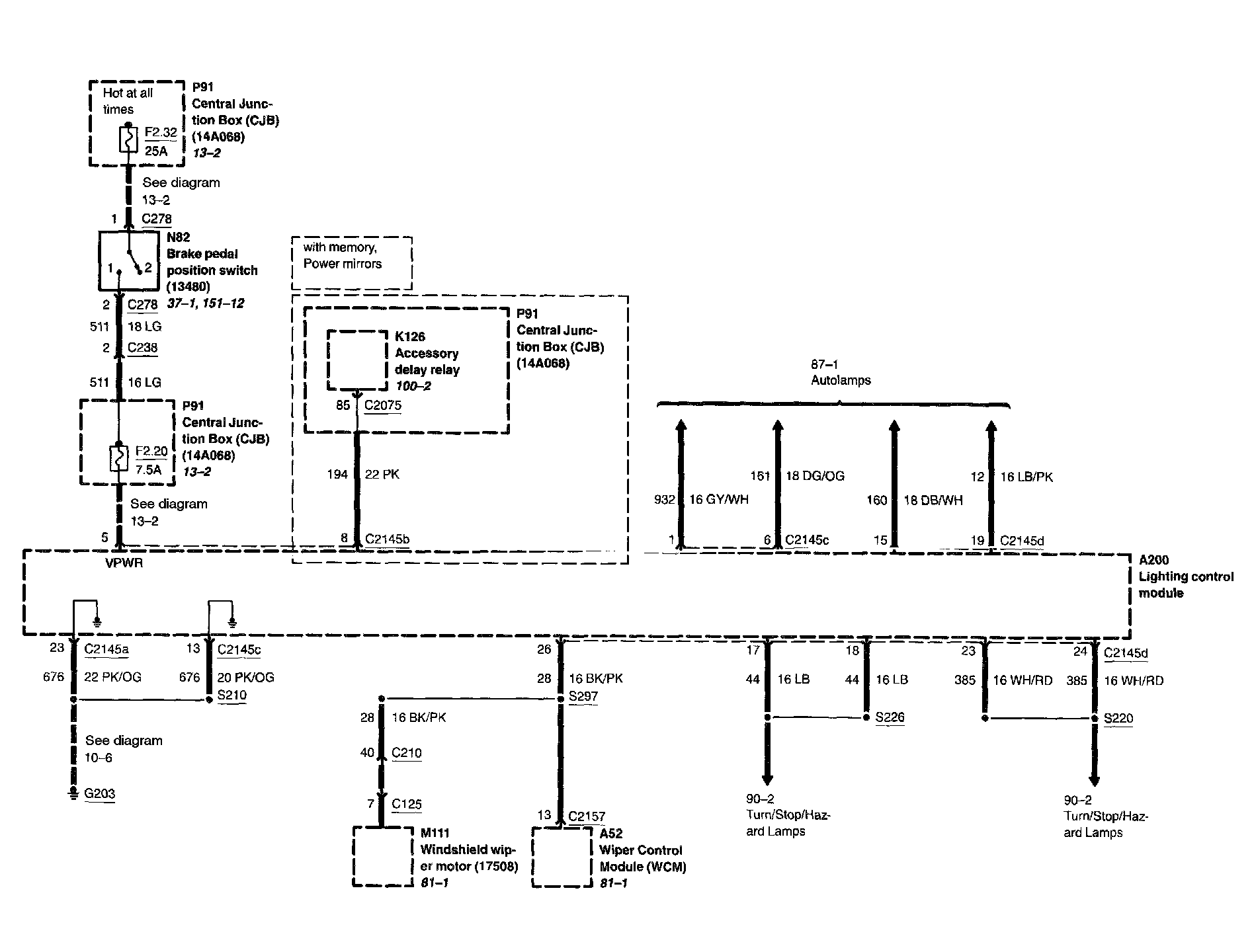
Lighting Control Module

Diagram 58-1:






Diagram 58-2:






Diagram 58-3: