LEMON Manuals: Even more car manuals for everyone
Home >> Mitsubishi >> 2011 >> Lancer Sportback L4-2.4L (4B12) >> Repair and Diagnosis >> Body and Frame >> Body Control Systems >> Testing and Inspection >> Programming and Relearning >> Wireless Control Module (WCM) >> ID Codes Registration Judgment Table

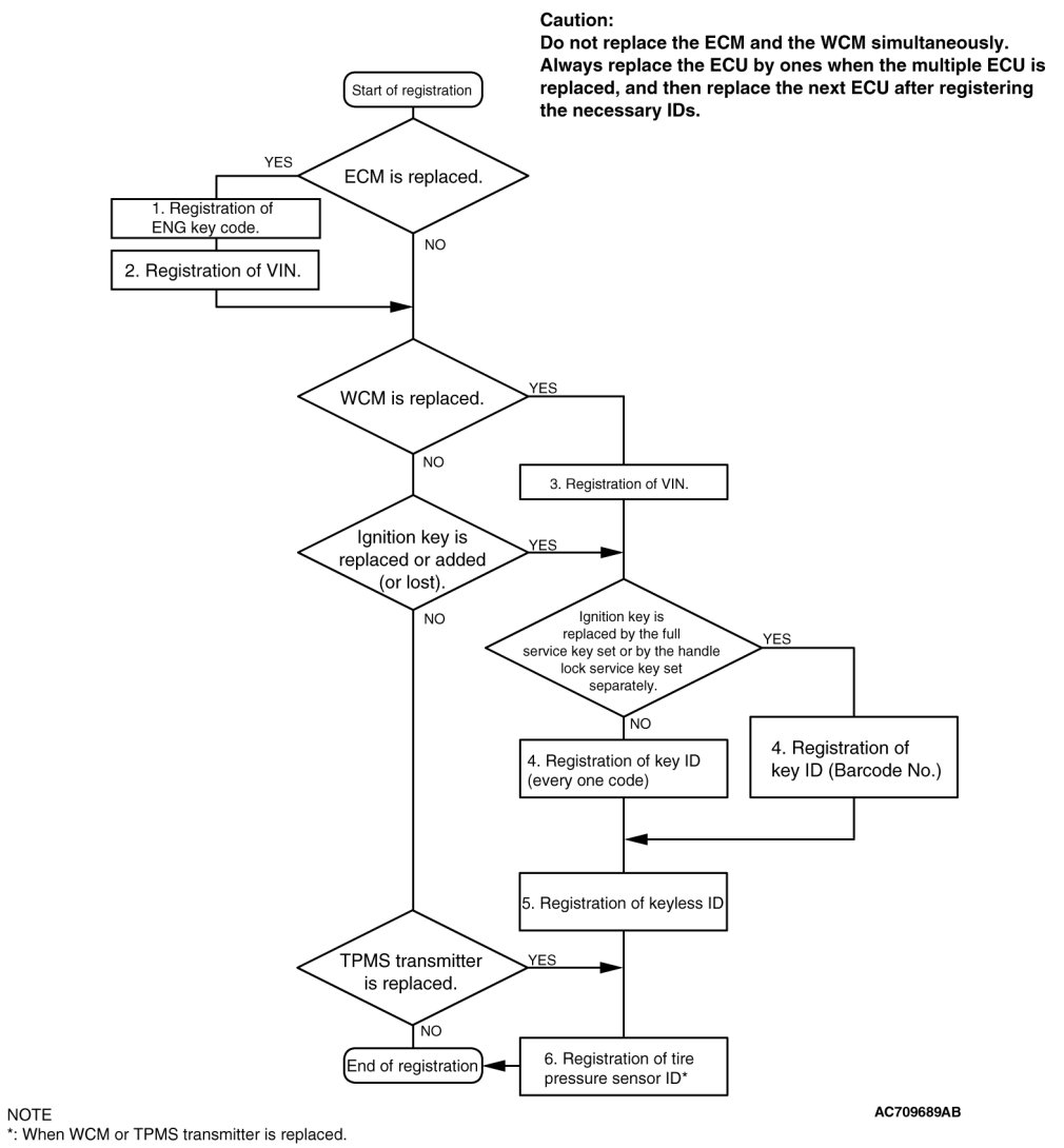
ID Codes Registration Judgment Table




ID CODES REGISTRATION JUDGMENT TABLE

CAUTION:
Do not replace the engine control module (ECM) and WCM at the same time. When replacing several ECUs, always replace one ECU at a time, register the necessary IDs in it, and then replace the next ECU.

The transponder (a small transmitter) in the ignition key, WCM, and the ECM have their own ID codes stored in them. When the cases listed in the table below occur, the ID codes must be registered in the WCM or ECM again.
NOTE:
Up to eight ignition keys (key ID and keyless entry secret code) can be stored in the memory of WCM.





NOTE:
*: Key (the key that can be used to lock/unlock the door or trunk lid only)

NOTE:
*1: When available, key registration should be done beginning with a key that has been registered.

SUPPLY UNIT LIST FOR INDIVIDUAL KEY





KEY SUPPLY UNIT LIST FOR OTHER THAN INDIVIDUAL KEY




Registration flow chart