LEMON Manuals: Even more car manuals for everyone
Home >> Mitsubishi >> 2011 >> Lancer Sportback L4-2.4L (4B12) >> Repair and Diagnosis >> Body and Frame >> Locks >> Keyless Entry >> Testing and Inspection >> Programming and Relearning >> Keyless Operation System (KOS) >> ID Code Registration Judgment Table

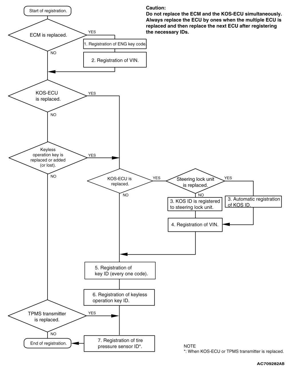
ID Code Registration Judgment Table




ID CODES REGISTRATION JUDGMENT TABLE

CAUTION:
Do not replace the engine control module and KOS-ECU at the same time. When replacing several ECUs, always replace one ECU at a time, register the necessary IDs in it, and then replace the next ECU.

The individual unique ID code is stored in the transponder (small transmitter) and KOS-ECU, engine control module (ECM), keyless operation key, and steering lock unit for KOS. Under the conditions shown in the table, the corresponding ID code has to be registered in KOS-ECU or the ECM again.
NOTE:
The KOS-ECU memory can memorize the maximum 4 different keyless operation keys (keyless operation key ID codes and key IDs).





NOTE:

- *1: KOS and KOS key are indicated as F.A.S.T and F.A.S.T.-key respectively in the scan tool screen.
- *2: Key (the key that can be used to lock/unlock the door or trunk lid only)
- *3: When available, key registration should be done beginning with a key that has been registered.

KEY SUPPLY UNIT





KEY SUPPLY UNIT LIST FOR OTHER THAN INDIVIDUAL KEY




Registration flow chart